04:09
02:36
01:15

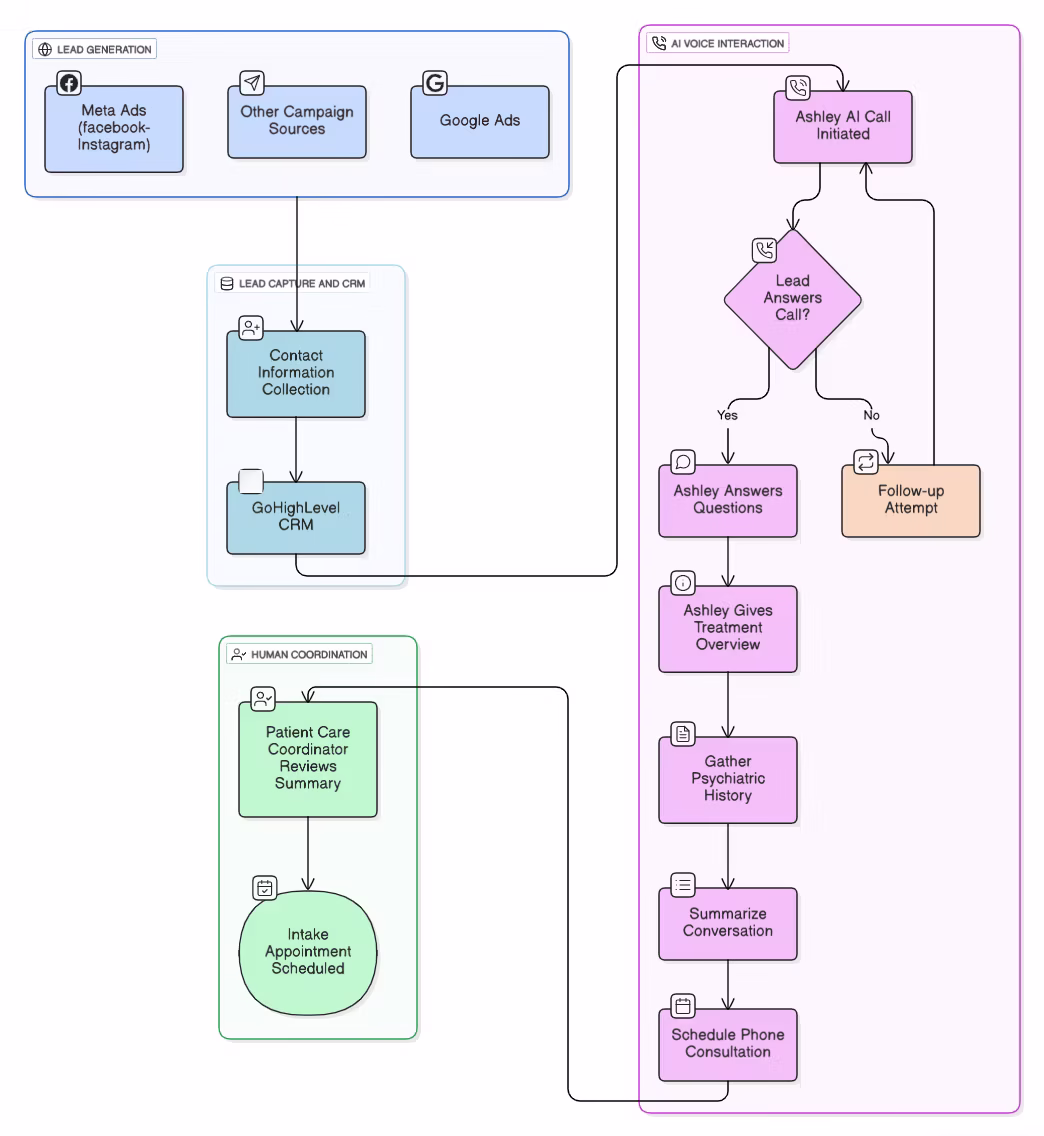
Ashley follows up instantly (1–5 minutes) with every single lead from any source. No lag, no human bottleneck, no lost revenue.

Ashley is trained specifically in TMS, Spravato®, Ketamine, RTM logic, protocols, inclusion/exclusion criteria, and common patient questions — so your leads get accurate, consistent information every time.

Every lead is filtered for spam, interest level, insurance type, treatment eligibility signals, and appointment readiness — reducing wasted staff time.

Works with any CRM (GoHighLevel, Salesforce, SimplePractice). We connect directly into your workflow — no system change required.

Your clinic gets a full-time neuromodulation screening assistant who never sleeps, never calls out, and never needs training or retraining.

No more variability in how front desk staff explain TMS, dosing schedules, side effects, insurance criteria, or treatment timelines. Ashley is consistent, accurate, and fully aligned with your clinical messaging.

Your team receives a ready-to-review summary for each lead — organized, analyzed, and actionable.

You stay focused on the clinical work. Ashley handles education, FAQs, scheduling, and screening — automatically.
Our rule-based voice and text system uses AI to automate the collection of structured clinical information and educate potential patients seeking neuromodulation treatments. It follows expert-designed question logic—built around inclusion and exclusion criteria—to deliver accurate, consistent, and clinically informed screening every time.
Even the best marketing companies can generate leads—but they struggle to convert them. Here’s why:
Even the best marketing companies can generate leads—but they struggle to convert them. Here’s why:
I’m Dr. Amir Etesam — psychiatrist, former electrical engineer, founder of PsychScreen.ai, and owner of Bright Horizons Psychiatry, one of the nation’s highest-volume neuromodulation practices. After years of working with marketing companies and watching leads fall through the cracks, I realized the real problem wasn’t advertising — it was speed, accuracy, and consistency in screening. No human team can follow up in 1–5 minutes, memorize complex neuromodulation criteria, and give perfect answers every time. So I went back to my engineering roots and built the solution: Ashley, a clinically structured, rule-based voice system designed to fix the bottleneck no marketing agency could solve.
I’m Dr. Amir Etesam — psychiatrist, former electrical engineer, founder of PsychScreen.ai, and owner of Bright Horizons Psychiatry, one of the nation’s highest-volume neuromodulation practices. After years of working with marketing companies and watching leads fall through the cracks, I realized the real problem wasn’t advertising — it was speed, accuracy, and consistency in screening. No human team can follow up in 1–5 minutes, memorize complex neuromodulation criteria, and give perfect answers every time. So I went back to my engineering roots and built the solution: Ashley, a clinically structured, rule-based voice system designed to fix the bottleneck no marketing agency could solve.
Our AI voice agent answers incoming patient calls, screens them for TMS, ketamine, or psychiatry services, qualifies leads based on your clinic’s criteria (symptoms, insurance, treatment readiness), and books consultations directly in your calendar or EHR. It acts like a trained intake coordinator — available 24/7 — ensuring no qualified lead slips through the cracks.
Yes. Every aspect of our platform is HIPAA, SOC 2, and GDPR compliant, ensuring complete protection of patient data. All calls are encrypted end-to-end, and transcripts are stored securely within your account. You remain fully in control of patient information and can delete or anonymize data anytime.
The AI is designed to handle screening-level conversations, not clinical advice. It can discuss general information (like TMS eligibility, treatment expectations, insurance, or appointment prep) but automatically escalates medical or sensitive questions to your clinical staff. This ensures accuracy, compliance, and patient safety.
Our AI uses advanced intent recognition and symptom-based logic tailored to neuromodulation workflows. It can detect whether a caller is a good candidate for TMS or ketamine therapy based on your custom criteria — such as prior antidepressant use, diagnosis type, or insurance status. On average, clinics see 85–90% accuracy in screening and lead qualification.
Easily. You can connect it to your EHR (CharmHealth, SimplePractice, Athena, etc.), CRM (HubSpot, GoHighLevel, Salesforce), and scheduling tools (Cal.com, Google Calendar). The AI automatically syncs call data, lead info, and bookings — no manual data entry required.
Most clinics go live in 48–72 hours. Setup is simple — we help you upload your intake script, customize screening logic, and test your first few calls. No coding is required, and our onboarding team guides you every step of the way.
Yes. If a patient doesn’t answer, the AI can either hang up politely or leave a custom voicemail (pre-recorded or dynamically generated). It can also automatically call back unresponsive leads or schedule follow-up attempts during business hours.
The AI is trained to know its limits. When it encounters sensitive questions (like treatment risks or insurance details beyond its scope), it politely transfers the call or sends the transcript to your team for review. This ensures every patient gets accurate, human follow-up when needed.
You get a full dashboard with analytics — including call history, sentiment tracking, conversion rates, and qualification outcomes. You can see which leads booked, which dropped off, and which need follow-up. Clinics typically report 40–60% reduction in missed calls and a 2x increase in booked consults after deploying our AI screening system.
"*" indicates required fields